Robot Line Tracker Oleh Hendawan Soebhakti
Membuat Robot Tidak Susah
Dosen Teknik Elektro Politeknik Batam
email : cy371i@yahoo.com
Portal : hendawan.wordpress.com
Robot,
sebuah kata yang sangat familier dan hampir semua orang tahu. Namun
sebagian besar berpendapat bahwa sangat susah membuat sebuah robot.
Pendapat tersebut menjadi benar jika yang dibuat adalah robot yang mampu
melakukan banyak aktivitas.Contohnya robot humanoid ASIMO milik Honda
yang sangat kompleks fungsi dan sistemnya.Secara fungsi, ASIMO memang
didesain menyerupai manusia. Mampu berjalan, berlari, berbicara,
mendengar, berfikir dan bahkan belajar. Ini karena ASIMO sudah
menggunakan teknologi kecerdasan buatan / artificial intelligence
sebagai otaknya. Untuk membuat robot secanggih ASIMO diperlukan
penelitian yang lama. Dimulai dengan yang sederhana danterus
dikembangkan hingga mencapai teknologi yang sangat canggih seperti
sekarang ini.
Di
Indonesia sendiri, penelitian robotika sudah mulai dikembangkan. Tapi
masih pada kalangan terbatas seperti akademisi maupun praktisi industri.
Belum sampai pada tingkat pelajar maupun masyarakat umum.
Sebagai
pemula, kita bisa belajar membuat robot yang sederhana dulu. Sebuah
robot yang bisa bergerak mengikuti sebuah garis tebal berwarna hitam.
Robot ini lazim disebut line tracker atau line follower. Bagaimana bisa
robot ini mengikuti garis hitam? Tentulah diperlukan sebuah sensor,
yaitu sensor proximity. Sensor ini bisa kita buat sendiri. Prinsip
kerjanya sederhana, hanya memanfaatkan sifat cahaya yang akan
dipantulkan jika mengenai benda berwarna terang dan akan diserap jika
mengenai benda berwarna gelap. Sebagai sumber cahaya kita gunakan LED
(Light Emiting Diode) yang akan memancarkan cahaya merah dan untuk
menangkap pantulan cahaya LED kita gunakan photodiode. Jikasensor berada
diatas garis hitam maka photodioda akan menerima sedikit sekali cahaya
pantulan. Tetapi jika sensor berada diatas garis putih maka photodioda
akan menerima banyak cahaya pantulan. Berikut adalah
Gambar 1. Cahaya pantulan sedikit
Sifat
dari photodioda adalah jika semakin banyak cahaya yang diterima, maka
nilai resistansi diodanya semakin kecil. Dengan melakukan sedikit
modifikasi, maka besaran resistansi tersebut dapat diubah menjadi
tegangan. Sehingga jika sensor berada diatas garis hitam, maka tegangan
keluaran sensor akan kecil, demikian pula sebaliknya.
Agar
dapat dibaca oleh mikrokontroler, maka tegangan sensor harus
disesuaikan dengan level tegangan TTL yaitu 0 – 1 volt untuk logika 0
dan 3 – 5 volt untuk logika 1. Pada robot line tracker, sedikitnya
diperlukan 2 buah sensor proximity yang disusun agar keduanya berada
tepat diatas garis hitam. Perhatikan gambar berikut :
Pada
Gambar 1 diatas kedua buah sensor proximity berada diatas garis hitam,
maka mikrokontroler akan memerintahkan robot untuk bergerak lurus. Namun
jika posisi sensor seperti pada Gambar 2, maka robot harus belok ke
kanan. Dan jika posisi sensor seperti pada Gambar 3, maka robot harus
belok ke kiri. Dengan demikian robot akan tetap bergerak mengikuti
garis hitam. Berikut adalah rangkaian lengkap dua set sensor proximity
untuk robot line tracker :
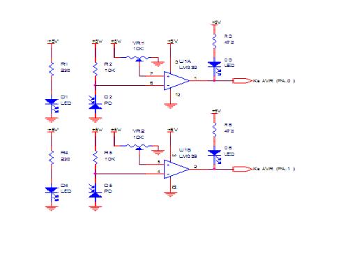
Sebagai
”otak” robot digunakan mikrokontroler AVR jenis ATmega8535 yang akan
membaca data dari sensor proximity, mengolahnya, kemudian memutuskan
arah
pergerakan
robot. Pada robot line track ini, keluaran sensor proximity dihubungkan
ke PortA.0 dan PortA.1 pada mikrokontroler. Sedangkan driver motor
dihubungkan ke PortC.0 s/d PortC.3 seperti terlihat pada gambar berikut :
Agar
dapat ”berfikir”, maka mikrokontroler harus diprogram terlebih dahulu.
Berikut ini adalah program robot line track yang dibuat menggunakan
software CodeVisionAVR.
#include
unsigned char sensor;
void main(void)
{
while (1)
{
sensor=PINA;
sensor&=0b00000011;
switch(sensor)
{
case 0b00000001: PORTC=0b00000001; break; // belok kanan
case 0b00000010: PORTC=0b00000100; break; // belok kiri
case 0b00000011: PORTC=0b00000101; break; // maju lurus
case 0b00000000: break;
}
};
}
Setelah
selesai membuat program, maka kita harus men”download”nya ke dalam
mikrokontroler. Untuk menggerakkan motor dc, diperlukan sebuah driver
motor dc yaitu IC L298 yang dirangkai seperti pada gambar berikut :
Setelah
semua rangkaian dapat berfungsi dengan baik, selanjutnya kita dapat
membuat desain mekanik robot line tracker sebagai berikut :
Untuk
menguji apakah robot sudah dapat berfungsi dengan benar, maka kita
bisa membuat sebuah arena permainan seperti pada gambar berikut ini :
Jika
semua rangkaian dan desain robot berfungsi dengan baik, maka robot
dapat bergerak mengikuti garis hitam sesuai dengan bentuk track diatas.
Selamat anda sekarang sudah berhasil membuat sebuah robot.





0 komentar:
Posting Komentar